为贯彻落实学校有关新型冠状病毒感染的肺炎疫情防控工作会议精神,及时有效地控制新型冠状病毒肺炎在校园的发生和流行,切实保证师生安全,维护学院安全稳定,根据《教育部关于切实做好新型冠状病毒感染的肺炎疫情防控工作的通知》《河南省教育厅关于做好学校新型冠状病毒感染的肺炎疫情防控工作的紧急通知》《河南理工大学关于做好新型冠状病毒感染的肺炎疫情防控工作的紧急通知》要求,结合学院实际,制订本方案。
一、组织领导及分工
学院成立新型冠状病毒感染的肺炎疫情防控工作领导小组,统筹做好此次疫情防控工作,领导小组组成人员包括院领导、各系室主任、党支部书记、辅导员和院团委、学生会主要学生干部,具体人员如下:

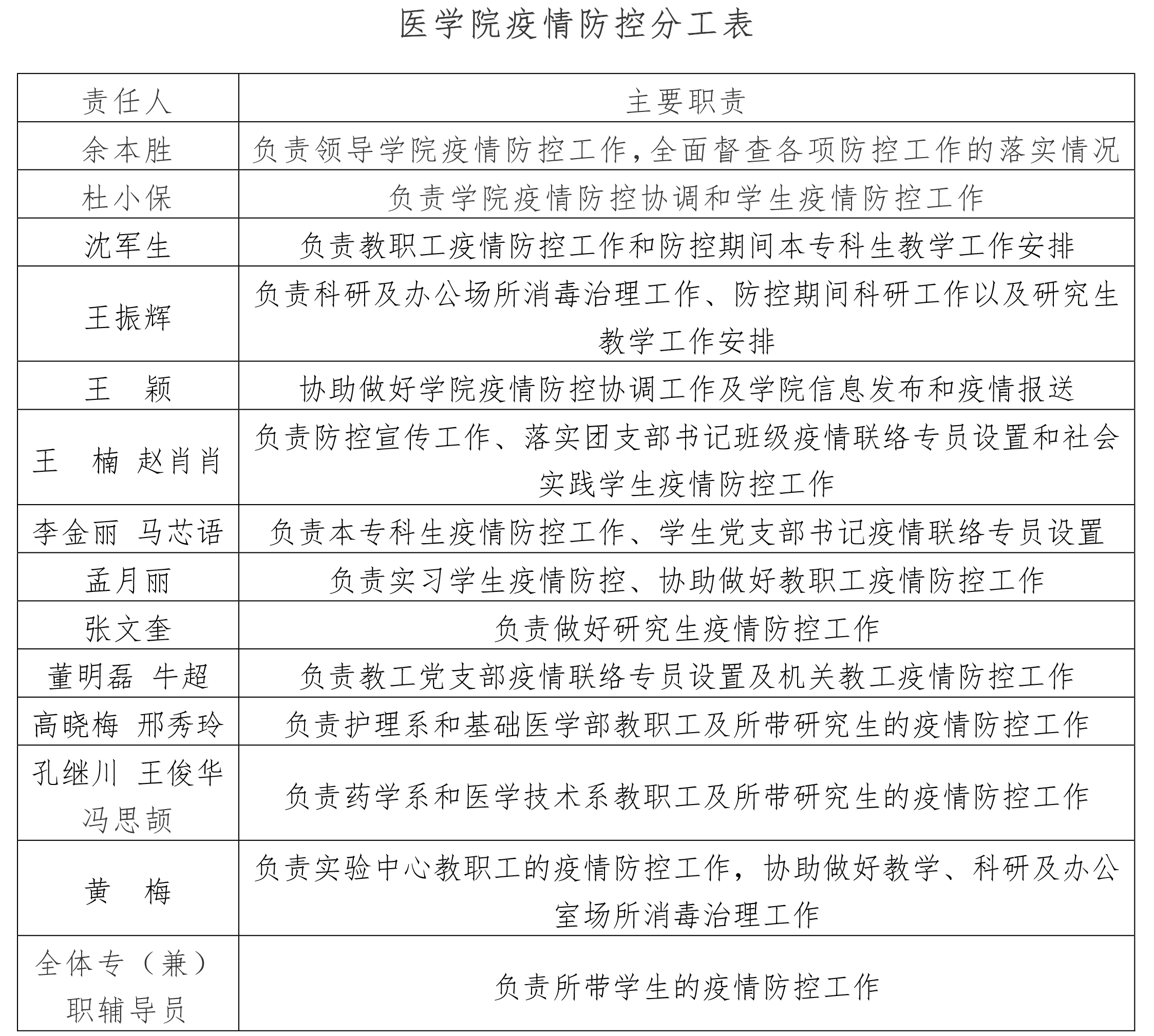
领导小组下设办公室,杜小保任主任及学院疫情联络专员,负责全院疫情防控协调、学院信息发布和疫情直报工作。为做好疫情防控工作,发挥党组织战斗堡垒作用,学院各部门疫情联络专员由教工党支部书记、学生党支部书记(辅导员)担任。领导小组成员疫情防控工作具体分工见下表:

二、值班值守和留校学生教育管理
学院各单位要深入细致做好假期、工作日、周末值班值守工作,原则上不举办大型聚集性活动,发现师生有发热、干咳等可疑症状要及时报告给学院。学工办、院学生会要加强寒假期间对本专科生的教育管理,摸清学生情况、发布预警提醒,非必要原因不外出,尤其不到人流量大的场所逗留。院团委、院学生会要加强对参加寒假社会实践活动的师生联系,及时了解掌握师生的健康状况。教科办要加强对学生外出实习师生的联系,及时了解掌握师生的健康状况,及时告知相关疫情信息,做好全体师生防控新型冠状病毒感染的肺炎等传染病工作。
三、分类落实防控措施
(一)加强防控知识宣传教育
党政办、院团委要通过展板、电子屏、微博、微信公众号、QQ群等渠道编发生活提示,开展健康教育,普及疫情防控知识和防控要求,引导师生及家属,疫情防控期间不前往湖北等疫情严重地区及其周边地区进行学习、实践、探亲和旅游等活动,避免与前往湖北等疫情严重地区及其周边地区的人员接触。
(二)了解和掌握师生假期去向及湖北籍学生相关信息
学院各单位要全面开展人员排查,了解本单位师生假期去向,重点排查1月10日起曾到湖北等疫情严重地区及其周边地区的出行情况,随时保持沟通,返回时加强健康监测,建议居家医学观察14天,必要时可推迟其返校报到时间,并报告学院。学工办要认真统计学院湖北籍学生相关信息,并报学生处、校医院备案。如发现本单位师生疑似感染新型冠状病毒的肺炎疫情,务必第一时间报告领导小组并上报学校。
四、部门联动和舆情引导与监测
党政办要密切关注新型冠状病毒感染的肺炎疫情防控形势发展变化,强化舆情监测与引导,及时发布学校、学院疫情有关信息,避免引发师生恐慌。要加强校医院密切联系,及时掌握信息,获取专业指导,加强联防联控,根据疫情发展形势适时调整防控工作预案。严格落实疫情防扩散措施,做好疫情防控,及时发现、报告并配合卫生健康部门有效处置疫情。学工办、团委、教科办要密切跟踪学校相关要求,及时向学院疫情防控工作领导小组提请相关事项调整工作。
五、开学前后疫情防控
(一)完善传染病预防控制体系建设和应急预案
学院各单位要积极配合梳理和完善传染病防控相关制度,尤其是加强师生的晨午检、因病缺课缺勤登记与报告、隔离和复课制度等,完善学院突发公共卫生事件应急预案。学工办要通知假期离校学生,原则上禁止学生提前返校,已买好返程票务或其他原因需要提前返校的,应及时调整返程安排,在规定开学报到时间返校。如学校调整开学时间,将另行通知。
(二)深化健康教育,建立学院预防控制体系
院团委、院工会把握春季学期开学前后等重要时段和节点,通过宣传教育,帮助师生提高防范意识、了解防治知识,引导师生理性认识疫情、科学做好防护,保持充足睡眠,积极参加体育锻炼,增强体质和免疫力,养成良好的卫生习惯和健康生活方式。党政办要以防控新型冠状病毒感染的肺炎等传染病为重点,严格落实学校传染病各项防控措施,按照学校要求,学院党委副书记、党政办主任任疫情联络专员,在学生中构建“学院-年级-班级”预防控制体系,各年级疫情联络专员由学生党支部书记(辅导员)担任,班级疫情联络专员由团支部书记担任,在教职工中构建“学院-二级单位”预防控制体系,疫情联络专员由本单位党支部书记担任。
(三)改善环境卫生,做好清洁消毒
党政办牵头负责,各单位协同配合,以防控新型冠状病毒感染的肺炎、肺结核等传染病为重点,科学开展学院环境清洁整治行动,加大学院环境卫生整治力度,全方位改善学院环境卫生条件,推进教室、宿舍、院楼、办公室、厕所等重点区域和场所环境卫生改善和管理,在校医院指导下做好全方位地毯式消毒工作和日常通风换气,保持室内空气流通,为学院广大师生创造卫生、整洁、健康、文明的校园环境。
六、疫情摸底排查和信息报送要求
学院各单位要按照职责分工主动关注和监测师生员工的健康状况,特别是寒假期间外出的师生员工的健康状况,如发现有发热、干咳、呼吸困难等不适症状的,要及时报告学院、校医院并提醒、帮助其接受诊断治疗,配合校医院按要求进行相应的跟踪观察。开学报到时各单位要对本单位师生员工和家属(包括全体教职员工及家属、本科生、研究生等)的健康状况全面开展一次地毯式逐一细致排查,要对假期到过湖北等疫情严重地区及其周边地区的师生和其家属开展健康监测,不得瞒报漏报。如发现有疑似感染新型冠状病毒的肺炎患者,第一时间报告学院、校医院。如有新增情况或异常情况要随时报送学院和校医院。
领导小组办公室联系方式:
杜小保:0391-3986837 王颖:0391-3986831
校医院疫情联系方式:
24小时值班电话:0391-3987120
保健科:鲁老师:0391-3983998 李老师:0391-3983998
医学院新型冠状病毒感染的肺炎疫情防控工作方案.doc